首页
公司简介
新闻中心
公司新闻
行业动态
媒体报道
产品展示
企业风采
用户留言
联系我们
320
980
友情链接
皖北煤电
中国硝酸硝酸盐网
中国石油化学工业联合会
中国石油和化工勘察设计协会
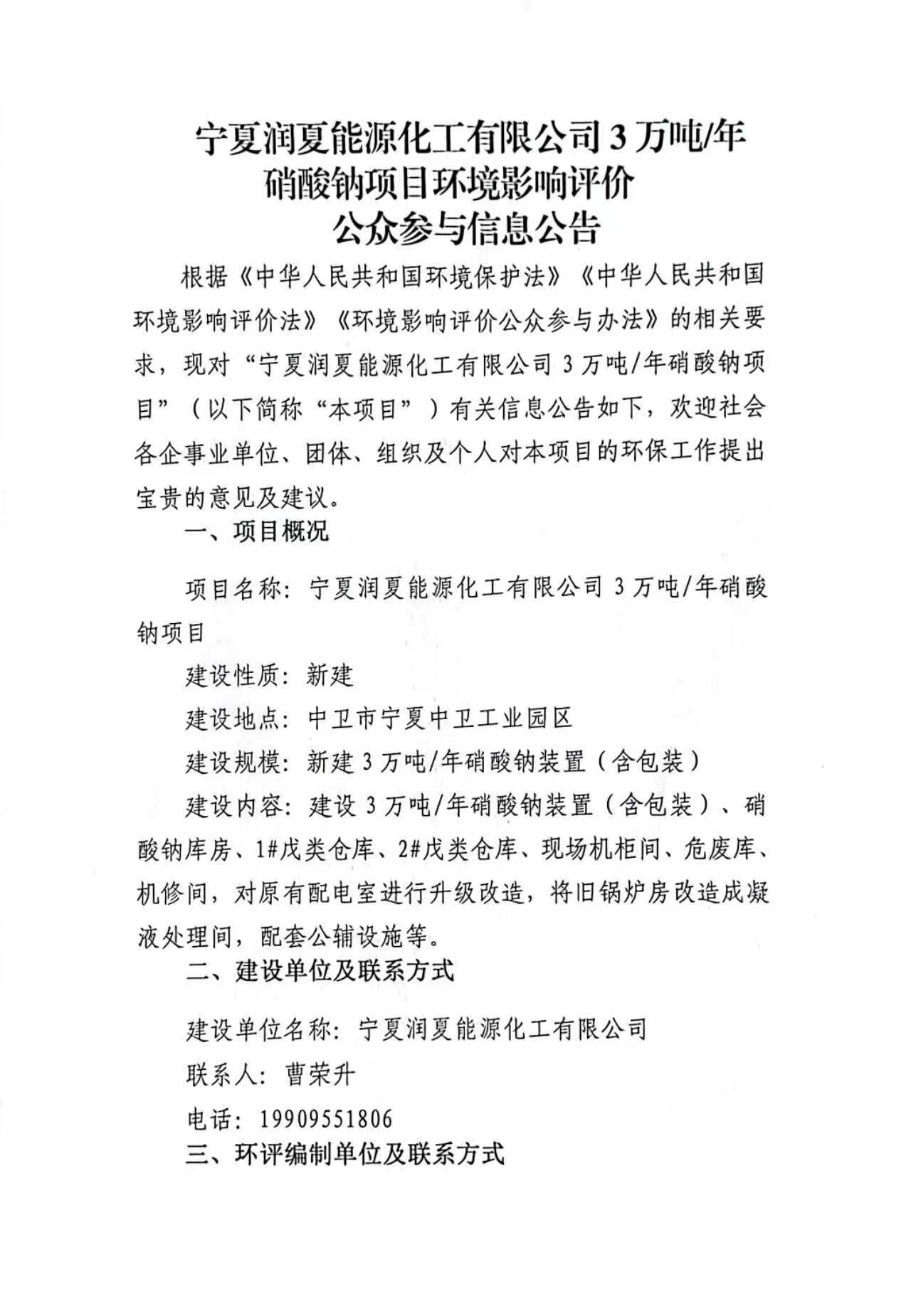
宁夏润夏能源化工有限公司3万吨/年硝酸钠项目环境影响评价公众参与信息公告
来源: 发布时间: 2026-03-31 14:40:31 次浏览 大小:
16px
14px
12px
上一篇
:
润夏之星柏发路-平凡岗位显风采
下一篇
:没有了